设为首页
|
加入收藏
网站首页
公司简介
新闻中心
产品中心
资质荣誉
成功案例
人才招聘
客户留言
联系我们
3
2
1
产品展示
高低压成套电器设备
配电设备
开关柜
高压网柜
成套设备
补偿装置
变电站
照明箱
电动汽车充电系统设备
非车载智能充电机
充电模块
充电桩
车载充电机
充电站智能综合管理
方案组图
充电桩
非车载智能充电器
交流充电桩
充电模块
联系我们
地址:济源高新技术产业聚集区
联系人:张经理
电话:0391-6835111
邮箱:
yddq001@vip.163.com
您的位置:
网站首页
>
非车载智能充电器
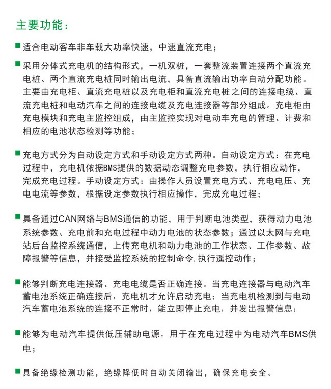
YDFZC电动汽车非车载分体式充电机
详细说明:
上一篇:
YDYZC电动汽车直流一体式充电机
下一篇:没有了;